践行初心使命,筑牢疫情“防火墙”——伟德BV官网疫情防控工作纪实
自本轮疫情发生以来,在公司党总支的带领下,公司全体师生认真贯彻落实公司疫情防控工作安排部署,7×24小时坚守在岗、随时待命,一线工作人员以校为家,在校园防疫一线用实际行动践行初心使命、书写责任担当,充分发挥基层党组织战斗堡垒作用和党员干部先锋模范作用,用责任和奉献筑牢守护校园的“防火墙”。

公司负责人认真记录公司会议内容
传达部署有作为:贯彻公司疫情防控工作会议精神。3月17日,公司召开专题会议传达部署公司疫情防控、思想政治工作相关会议精神,就公司疫情防控思想政治工作作部署。按照公司党委要求,研究成立公司疫情防控工作小组、线上教学质量督导小组、疫情防控思想政治工作小组,要求公司领导班子要带头深入线上课堂听课督导,以联系党支部为基础,带头抓好公司师生的思想政治工作,各党支部要充分发挥基层党组织的战斗堡垒作用,全体党员要充分发挥先锋模范作用,切实保障疫情防控工作顺利进行。
公司召开专题会议部署防控工作
在公司疫情防控工作小组工作部署安排下,线上教学质量督导小组成员全程参与并实时点评指导公司教师的线上教学,从面对面到屏对屏,加大网络课堂的日常监督管理力度,对线上教学进行全方位的服务指导和质量监管,不断加强网络授课质量监管,切实提升疫情防控下的线上教学水平。疫情防控思想政治工作小组,以党支部为主体,充分发挥党员先锋模范作用,坚持按“细致、精致、极致”的标准要求将防控工作做到实处,坚决打赢疫情防控阻击战。
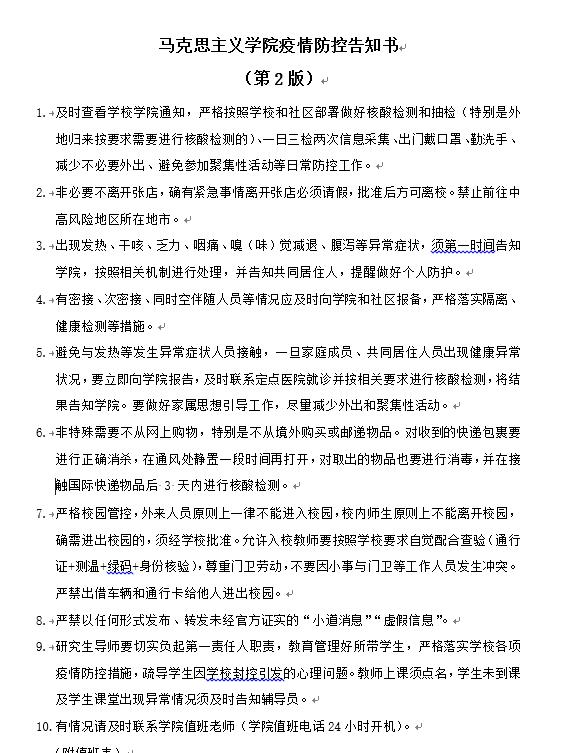
公司制定《伟德BV官网疫情防控告知书》
落实有力显担当:不折不扣落实公司疫情防控工作措施。公司认真落实《关于进一步强化疫情防控工作的若干措施》《关于进一步细化疫情防控工作的若干措施》《关于阻止新冠肺炎病毒 “物传人”的暂行措施》等工作措施要求,对照公司《疫情防控“三底线四服务两调度一巡查”工作台账》《疫情防控员工工作专项督导清单》等,制定了《伟德BV官网疫情防控告知书》,抓实抓细疫情防控工作。

落实信息采集100%要求
在公司党总支的带领下,一线工作人员与公司全体党员、学干,不间断摸排师生健康状况、统计各类信息数据、落实上级工作要求、转发官方信息通报,确保每一项数据都精准填报、每一项任务都高效完成。每个人的工作既繁琐又辛苦,大家各司其职,又相互支持,全力落实工作。按照公司疫情防控处置流程,大家全心全意、有条不紊地将各项工作顺利推进,全身心投入到疫情防控与志愿服务当中。

落实防控信息上报工作
同心战役克时艰:创造性推进公司各项工作平稳有序开展。公司在落实二级单位主体责任基础上,成立战时指挥部和思想政治工作小组,形成具体细致的作战方案和流程图,并发挥主观能动性,创造性地开展本科生教学督导、科研项目申报、公司产品、学位点评估、研究生复试等工作,抓实研究生教育管理、学业规划、就业引导等工作。

公司抓实线上教学工作
为保障教学科研工作平稳有序,公司制定了教学科研工作推进进度表,并根据工作进度安排,统筹谋划,逐步推进工作落实、落细。为抓实公司学位点评估、研究生复试工作,公司成立相关工作组,虽然采取线上办公,但成员各司其职,认真负责,扎实平稳推进工作有序进行。此外,公司针对研究生学业发展与就业指导,通过开展“青马榜样话求职”“青年教师帮帮团”分享交流活动、“公考笔面实战计划”“英语学习打卡训练营”等模拟演练活动,抓实抓细公司产品教育。

公司抓细研究生就业工作
思政工作暖心扉:坚定战“疫”信心,汇聚奋进合力。公司注重抓实师生思想政治工作,认真研判师生思想状态,全方位开展思想政治工作,做到服务“四个暖心”。为全面做好疫情防控期间师生的思想和心理疏导工作,公司领导班子成员通过电话等方式联系突贡专家、生病休假、家庭变故、单身单居青年教师、怀孕女教工等特殊群体,表达慰问和关心,提醒上好居家网课,有困难和问题及时和公司沟通联系等等,把思想政治工作做到师生心坎儿上。各党支部也及时召开会议,发动党员积极行动起来,亮身份、展形象,做表率,充分调动并发挥好党员先锋模范作用,让党徽在疫情防控一线闪闪发光。

公司班子成员暖心慰问教职工
公司制定了《伟德BV官网师生心连心“五个一”工作机制》,通过建立一部沟通热线,公布一个意见邮箱,搭建“马小研”线上权益交流平台,组建“马院研究生联络”微信群、QQ群,建立经常走访宿舍机制,形成“接收问题-沟通协调-解决处理-反馈跟进”的闭环工作机制,做到“凡事有交代、件件有着落、事事有回音”。

公司开展师生暖心服务活动
(责任编辑:侯倩)

